|
20240226_Carte
PA0MHE

Wavelab 24GHz Vo.5 PA0MHE: composants à souder
Quelques trucs pour souder les composants
(NTMS site, ver 1)
Check liste pour la mise en service
(NTMS site, V3, janvier 2024, )
Peut être utilisé comme module complémentaire pour le transverter
Wavelab 23X1008XP, qui était
disponible en 2021-2022 sur www.ebay.pl
chez bisonelectronics-sp2jyr.
Le module convertit la sortie du transverter Wavelab de 2364
MHz à 432 MHz (ou
144). Il génère également
la fréquence de 1807 MHz
destinée à attaquer le multiplicateur par 12 du Wavelab.
Le module nécessite un signal de référence externe de
10 MHz.
En résumé:
-
Il génère
toutes les tensions nécessaires au module wavelab et aux circuits supplémentaires
-
Il est alimenté par une seule entrée externe de 6,5 à 7
volts
-
Le premier OL à 1807 MHz pour piloter
le multiplicateur LO 12x du transverter Wavelab
-
Les premiers amplis FI TX et RX et premier filtre
passe-bande FI (2364 MHz)
-
Le mélangeur de conversion up/down de la première FI
(2364 MHz) à la deuxième FI (432 ou 144 MHz)
-
Le deuxième LO (~ 2,2 GHz) pour le
convertisseur 2364 à 432 MHz (ou 144)
-
Les deux atténuateurs FI
-
Le microcontrôleur
ATTINY85
qui contrôle les deux synthés
ADF4351
Carte PA0MHE reçue de
KM5PO (North
Texas Microwaves Society),
avec les composants alternatifs et le processeur
ATTINY85 (data
sheet) programmé pour
les fréquences européennes (avec
l'environnement Arduino):
Entrée-sortie = 24'048
MHz (gamme européenne) et FI =
432 MHz (pour moi)
Liste des composants V.05
|
Designation
|
Footprint |
Qté |
Valeur |
|
C1 |
C_0805_2012Metric_Pad1.18x1.45mm_HandSolder
|
1 |
res 1n |
|
C10, C11, C12, C13, C16, C17,
C20, C9, C90
|
C_0805_2012Metric_Pad1.18x1.45mm_HandSolder
|
9 |
10p |
|
C14, C15, C6, C71, C72
|
C_0805_2012Metric_Pad1.18x1.45mm_HandSolder
|
5 |
1n |
|
C18, C19, C7
|
C_0805_2012Metric_Pad1.18x1.45mm_HandSolder
|
3 |
1nF |
|
C2, C21, C22, C23, C4, C8
|
C_0805_2012Metric_Pad1.18x1.45mm_HandSolder
|
6 |
220p |
|
C3 |
C_0805_2012Metric_Pad1.18x1.45mm_HandSolder
|
1 |
res 220p |
|
C31 |
C_0805_2012Metric_Pad1.18x1.45mm_HandSolder
|
1 |
res |
|
C32, C33, C87, C88
|
C_0805_2012Metric_Pad1.18x1.45mm_HandSolder
|
4 |
100p |
|
C34, C35, C36, C37, C39, C41,
C42, C43, C44, C45, C52, C54, C56, C57, C60
|
C_0805_2012Metric_Pad1.18x1.45mm_HandSolder
|
15 |
10u |
|
C38, C40 |
C_0805_2012Metric_Pad1.18x1.45mm_HandSolder
|
2 |
22u |
|
C5, C89 |
C_0805_2012Metric_Pad1.18x1.45mm_HandSolder
|
2 |
22p |
|
C51, C58, C59, C63, C64, C67, C68
|
C_0805_2012Metric_Pad1.18x1.45mm_HandSolder
|
7 |
100n |
|
C53, C55 |
C_0805_2012Metric_Pad1.18x1.45mm_HandSolder
|
2 |
1u |
|
C61, C62, C65, C66, C69, C70
|
C_0603_1608Metric_Pad1.08x0.95mm_HandSolder
|
6 |
10p |
|
C73, C74, C75, C76, C77, C78,
C79, C80, C81, C82
|
C_0603_1608Metric_Pad1.08x0.95mm_HandSolder
|
10 |
100p |
|
C83, C84 |
C_0805_2012Metric_Pad1.18x1.45mm_HandSolder
|
2 |
47n |
|
C85, C86 |
C_0805_2012Metric_Pad1.18x1.45mm_HandSolder
|
2 |
3n3 |
|
C92, C93 |
C_0805_2012Metric_Pad1.18x1.45mm_HandSolder
|
2 |
470p |
|
D1 |
SOT-23 |
1 |
BAV99 |
|
D2 |
SOT-23 |
1 |
opt |
|
D31, D32, D34, D35, D51, D52
|
LED_0805_2012Metric_Pad1.15x1.40mm_HandSolder
|
6 |
LED |
|
D33, R11, R13, R14, R16, R33,
R48, R50, R7
|
R_0805_2012Metric_Pad1.20x1.40mm_HandSolder
|
9 |
res |
|
D36 |
R_0805_2012Metric_Pad1.20x1.40mm_HandSolder
|
1 |
5V1 |
|
J1 |
SMA_side_PCB
|
1 |
Conn_Coaxial
|
|
J2 |
PinHeader_24GHz-NP
|
1 |
Conn_LO |
|
J3 |
PinHeader_24GHz-NP
|
1 |
Conn_TXIF
|
|
J31 |
KF301-2P-NP
|
1 |
7.5V |
|
J32 |
KF301-2P-NP
|
1 |
PTT |
|
J33 |
KF301-2P-NP
|
1 |
Bias-T |
|
J4 |
PinHeader_24GHz-NP
|
1 |
Conn_RXIF
|
|
J51 |
SMA_side_PCB
|
1 |
SMA 10MHz
|
|
J52 |
IDC-Header_2x03_P2.54mm_SMD
|
1 |
ICSP |
|
L1 |
AirCoilSMD
|
1 |
res |
|
L2, L5, L6 |
L_0805_2012Metric_Pad1.15x1.40mm_HandSolder
|
3 |
33n |
|
L50, L51 |
L_0805_2012Metric_Pad1.05x1.20mm_HandSolder
|
2 |
100u |
|
L53, L54 |
L_0805_2012Metric_Pad1.05x1.20mm_HandSolder
|
2 |
3n9 |
|
Q31, Q32 |
SOT-25_HandSoldering
|
2 |
FMG1AT148
|
|
Q33 |
SOT-23 |
1 |
BC849 |
|
R1, R10 |
R_0805_2012Metric_Pad1.20x1.40mm_HandSolder
|
2 |
12R |
|
R12 |
R_1206_3216Metric_Pad1.30x1.75mm_HandSolder
|
1 |
0R |
|
R15, R26, R47, R49
|
R_0805_2012Metric_Pad1.20x1.40mm_HandSolder
|
4 |
0R |
|
R17, R18, R8
|
R_0805_2012Metric_Pad1.20x1.40mm_HandSolder
|
3 |
1K |
|
R19 |
R_0805_2012Metric_Pad1.20x1.40mm_HandSolder
|
1 |
68R |
|
R2, R25, R3, R4, R5
|
R_1206_3216Metric_Pad1.30x1.75mm_HandSolder
|
5 |
220R |
|
R20 |
R_0805_2012Metric_Pad1.20x1.40mm_HandSolder
|
1 |
10R |
|
R21, R22, R23, R24, R6
|
R_1206_3216Metric_Pad1.30x1.75mm_HandSolder
|
5 |
res |
|
R27 |
R_0805_2012Metric_Pad1.20x1.40mm_HandSolder
|
1 |
51R |
|
R28 |
R_0805_2012Metric_Pad1.20x1.40mm_HandSolder
|
1 |
150R |
|
R31, R32, R35, R36, R58, R59,
R60, R61
|
R_0805_2012Metric_Pad1.20x1.40mm_HandSolder
|
8 |
2K2 |
|
R34 |
R_0805_2012Metric_Pad1.20x1.40mm_HandSolder
|
1 |
100R |
|
R37 |
R_0805_2012Metric_Pad1.20x1.40mm_HandSolder
|
1 |
4K7 |
|
R38, R40, R41, R42
|
R_0805_2012Metric_Pad1.20x1.40mm_HandSolder
|
4 |
47K |
|
R39 |
R_0805_2012Metric_Pad1.20x1.40mm_HandSolder
|
1 |
22K |
|
R43 |
R_0805_2012Metric_Pad1.20x1.40mm_HandSolder
|
1 |
750R |
|
R44 |
R_0805_2012Metric_Pad1.20x1.40mm_HandSolder
|
1 |
180R |
|
R45 |
R_0805_2012Metric_Pad1.20x1.40mm_HandSolder
|
1 |
620R |
|
R46 |
R_0805_2012Metric_Pad1.20x1.40mm_HandSolder
|
1 |
200R |
|
R51, R53 |
R_0805_2012Metric_Pad1.20x1.40mm_HandSolder
|
2 |
62R |
|
R52 |
R_0805_2012Metric_Pad1.20x1.40mm_HandSolder
|
1 |
270R |
|
R54, R55 |
R_0805_2012Metric_Pad1.20x1.40mm_HandSolder
|
2 |
5K1 |
|
R56, R57 |
R_0805_2012Metric_Pad1.20x1.40mm_HandSolder
|
2 |
470R |
|
R65 |
R_0805_2012Metric_Pad1.20x1.40mm_HandSolder
|
1 |
12K |
|
R66 |
R_0805_2012Metric_Pad1.20x1.40mm_HandSolder
|
1 |
10K |
|
R9 |
R_1206_3216Metric_Pad1.30x1.75mm_HandSolder
|
1 |
1K |
|
RV1 |
Potentiometer_Vishay_TS53YJ_Vertical
|
1 |
res |
|
U1, U5 |
SOT-89-3 |
2 |
SBB3089Z |
|
U2 |
MSOP-8_3x3mm_P0.65mm
|
1 |
HMC213B |
|
U3 |
LFSN25N |
1 |
LFB2H2G45SG7C093
|
|
U31 |
SOIC-8_3.9x4.9mm_P1.27mm
|
1 |
ICL7662 |
|
U32, U33 |
TO-263-5_TabPin6
|
2 |
MIC29302 |
|
U34, U35 |
HTSOP-8-1EP_3.9x4.9mm_P1.27mm_EP2.4x3.2mm
|
2 |
BD50HC5MEFJ
|
|
U36 |
SOT-23 |
1 |
TC5950 |
|
U4, U7 |
SOT-363_SC-70-6
|
2 |
AS179-92LF
|
|
U51 |
SOIJ-8_5.3x5.3mm_P1.27mm
|
1 |
ATtiny85-20SU
|
|
U52 |
SOIC-8-1EP_3.9x4.9mm_P1.27mm_EP2.29x3mm_ThermalVias
|
1 |
ADM7151DZ-3V3
|
|
U53, U54 |
LFCSP-32-1EP_5x5mm_P0.5mm_EP3.1x3.1mm_ThermalVias
|
2 |
ADF4351 |
|
U6 |
MGA-86576
|
1 |
MGA-86576
|
| As far as I remember there are
not much differences between V4 and V5
R65, R66 added as option for U52
ADM7151 (chip shortage)
R36 update service print to "+5V"
U6 changed footprint to MGA-86576 (still possible
to mount PGA103+, but less gain)
J31, J32, J33, J1, J2, J3 No solder paste
Maarten PA0MHE |
Composants (à souder) arrivés avec la
carte
| Désignation |
Valeur |
| U51 marqué "HB9AFO
432/048" |
ATTINY85 |
| U3 |
|
| D2 |
|
| D36 |
|
| L2, L5 |
|
| L13 |
|
| L50, L51 |
|
| L53, L54 |
|
| RV1 100 Ohms |
100 Ohms |
| 3 connecteurs |
|
| 2 prises SMA |
|
 |
 |
 |
| Rf
mixer |
Alimentations |
ADF |
20240220_La
carte d'origine

Transverter Wavelab 24GHz: la carte d'origine achetée au
Polonais par F9ZG (20 Dollars) et qui fonctionne.
Dessouder l'IC atténuateur, mettre un poussoir TX et on obtient 2 W
en sortie (Rolf F9ZG)
20240130_Dernière
nouvelles
Il nous manquait l'ads mail de KM5PO:
km5po@aol.com
Il faut envoyer l'argent à Jim
KM5PO par Paypal mais il faut le contacter au préalable pour obtenir
le prix du port.
Description du print:
https://github.com/PA0MHE/Wavelab-24G-Addon-module
Les prints de "Une nouvelle série de prints"
ci-dessous tardent à venir. Et même, pourrions-nous dire, à l'ouest
rien de nouveau. Pas de nouvelles de notre ami Jim KM5PO. Par contre
la liste Excel s'est étoffée: 115 intéressés. Enfin je dis ça, mais
je viens de revoir le PDF qui décrit cette carte, j'y ai trouvé
beaucoup d'informations nouvelles:
https://www.ntms.org/files/Jul2023/Wavelab%2024%20GHz%20project%20KM5PO%20230526%2050up.pdf
Beaucoup de choses se sont passées depuis la
première version de ce document. KM5PO a monté sa station 24GHz:

Transverter 24GHz complet de KM5PO
Voici déjà ce qui concerne le board développé par PA0MHE et
distribué par la NTMS:
|
Carte supplémentaire de PA0MHE

https://github.com/PA0MHE/Wavelab-24G-Addon-module
 |
 |
 |
| Rf
mixer |
Alimentations |
ADF |
Elle fournit:
-
Tous
les régulateurs de tension nécessaires au module
wavelab et aux circuits supplémentaires
-
Alimenté par une seule entrée externe de 6,5 à 7
volts
-
Le premier synthétiseur LO (~ 1,8 GHz) pour piloter
le multiplicateur LO 12x du module wavelab
chaîne
-
Les premiers amplis IF Tx et Rx et premier filtre
passe-bande IF (2364 MHz)
-
Le mélangeur de conversion up/down de la première FI
à la deuxième FI (amateur 144 ou 432 MHz
émetteur-récepteur)
-
Le deuxième synthétiseur LO (~ 2,2 GHz) pour le 1er
au 2ème mélangeur de conversion IF
-
Les deuxièmes atténuateurs IF
-
Le microcontrôleur ATTINY pour programmer les deux
synthés (tous deux ADF4351)
La commande du
circuit-imprimé est à faire au groupe NTMS
https://www.ntms.org/ (North
Texas Microwave Society)
Le forum:
https://groups.io/g/Wavelab24GHz
Nouvelles fraîches (février 2024):
Les prints de la commande n°5 sont là.
Le coût unitaire est de 72,00
$, ce qui inclut le coût de l'ATTINY85 qui
est programmé selon vos spécifications et expédié en
pièce détachée avec la carte (port
35-40 $).
Il faut envoyer
l'argent à Jim KM5PO par Paypal mais il faut le
contacter au préalable pour obtenir le prix du port. km5po@aol.com
|
Par contre nouvelle fraîche de Rolf F9ZG,
qui a pu se procurer le d'origine (oscillateurs locaux,
alimentations, etc.) mais qui ne correspond pas au transverter qu'il
a. Il l'utilise pour les alim et a monté un LO à lui en attendant
mieux. D'après lui, le Wavelab est excellent en réception. Il est en
train de travailler sur l'émission mais bute encore sur la
question de la transition SMA-guide. Il va s'en tailler une. Le
transverter devrait alors directement sortir dans les 2 Watts ce qui
est parfait pour notre usage.
Si Dieu le veut (il est d'accord pour le moment),
nous allons nous retrouver le 30 mars 2024
à Peyrat-le-Château, le nouveau CJ. Nous prendrons nos
équipement DATV 24 GHz et j'espère que nous pourrons discuter du
transverter Wavelab et de la DATV sur 24GHz en général.
Infos ici:
https://ref03blog.wordpress.com/blomard-2024-vhf-uhf-shf/
73 michel hb9afo
20231203_Une nouvelle série de
prints
De Jim KM5PO, North Texas Microwave
Society
Le PCB arrivera avec presque toutes les pièces en place, mais le
fabricant chinois ne stocke pas toutes les pièces.
Les pièces restantes, je peux les emballer et les fournir si
nécessaire.
Les coûts seront déterminés dans une semaine, mais attendez-vous
à environ 75 $ pour le PCB
et les pièces supplémentaires plus le PCB coûteront
90 $.
Il y a une puce électronique sur la carte qui configure les
fréquences LO.
Je programme cette puce et l'envoie avec la carte.
Il suffit de connaître la fréquence IF souhaitée.
On peut s'inscrire sur ce fichier Excel:
https://docs.google.com/spreadsheets/d/1JHiePkEf0ZN6Pdjgf4hEBa6PKXLiVAKsecOJciuN2x4/edit#gid=0
Attention: délai jusqu'au
15 décembre 2023
In english:
The wavelab RF module can be found on
ebay (but need to pick the "XP" version of serial number)
and the pcb board provides the LO (2) frequencies, all power
supply needed by the RF module and the control aspects such
as PTT.
The PCB will arrive with almost all parts
in place but the manufacturer in China does not stock every
part. The remaining parts I can bag up and can furnish if
needed.
The costs will be determined in one week
from now but expect about $75 for PCB and extra parts plus
PCB will be $90. There is a microchip on the board that sets
up the LO frequencies. I program that chip and send it along
with the board. Just need to know the IF frequency wanted.
Module transverter 23 GHz vendu 70 Euros
par sur
E-Bay.
Acheter le modèle
23X1008XP, l'autre modèle
ne convient pas au 24 GHz.
New item in the offer.
Transverter on 23GHz.
What we already know ...:
Power supply +5 VDC, + 6VDC
Rx 23GHz with intermediate frequency 432
Tx - PA in catalog ..: 21.2 - 23.6GHz -
Output power max 2W (i.e. QRO .. :))
Probably there will be no need to
interfere inside the module.
Further work will continue after the end
of the isolation period of the chief project engineer ... (virus)
We will update the information obtained
on an ongoing basis.
Price?
There is nothing to compare to it, 2W
power not available on the market in Poland ...
Staszek SP6GWB informs:
IMPORTANT ..:
Do not disassemble the
housing, do not interfere with the electronic system.
Connect -5V first!
You're not sure, don't be up to speed. Wait for
the modification to be fully developed.
Staszek SP6GWB and Paweł SQ1GQC designed the PCB.
After the model was made and tested, Paweł
promised to provide the documentation. Preferably wait.
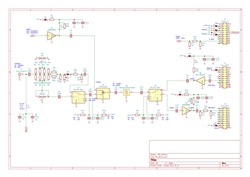
Description sur le
site de YO4HFU Avec l'aimable
autorisation de l'auteur)
Conversion en bande HAM 24,048 GHz
Aucune modification interne n'est requise
pour 23X100XP, la puissance de sortie TX est jusqu'à 2W.
Une sortie TX très faible à 24,048 GHz a été
observée pour 23X1008XN. La réponse en fréquence du filtre
passe-bande TX interne doit être augmentée par une
modification matérielle.
Un autre problème est le plan de bande de la
chaîne LO, ce qui conduit à des restrictions concernant la
1ère FI optimale. LO en dehors de la plage de bande passante
conçue peut affecter le gain RX. Le frontal RX est à large
bande, pas de filtre passe-bande, donc NF devrait être
presque le même à 24 GHz (un faible gain peut affecter le NF
global, une compensation de gain sur RX IF sera nécessaire).
Plage LO possible selon mesure des filtres
internes : Entrée XP LO 1580...1850MHz. Le multiplexeur du
premier étage [x2] peut être "forcé" en utilisant
790...925MHz [x3] ou 3160...3700MHz [x1].
Entrée XN LO 1883...2166MHz. Le multiplexeur
de premier étage [x2] peut être "forcé" en utilisant
941,5...1083MHz [x3] ou 3766...4332MHz [x1]. J'ai fait
quelques mesures et le meilleur résultat est d'utiliser la
gamme LO selon la conception d'usine. Le meilleur résultat
pour la version XP est obtenu en utilisant LO 1808MHz/~0dBm
et RX/TX IF 2352MHz, un gain RX suffisant et une sortie TX
propre. Le niveau d'entrée LO n'est pas critique, cela
signifie que la chaîne LO fonctionne correctement.
Le niveau TX IF maximum requis est de 5 dBm
pour une sortie saturée de 24 GHz. Un gain RX similaire est
maintenu entre 2100 et 2600 MHz IF. N'utilisez pas RX IF
inférieur à 2100 MHz, le gain sera affecté en raison du
faible niveau LO (chaîne LO en dehors de la bande passante
conçue).
1ers filtres IF SAW utilisés : 2x SF2173E. Un
mauvais résultat a été observé en cas de LO 904MHz, le
niveau est critique et n'est pas le même pour RX et TX. Le
gain RX est inférieur à la normale et la sortie TX est
parasite (la tension de surveillance semble être normale
mais la porteuse 24 GHz est faible). Pour LO 3616MHz, les
résultats sont assez bons mais le niveau requis est
supérieur à ~9dBm.
Autres remarques :
-
La tension du détecteur de surveillance TX est négative,
-3,2 V @ puissance de sortie saturée. L'inversion OA
sera nécessaire devant le port uC ADC.
-
Alimentation OA +/-5V. Le capteur de température interne
n'est pas une thermistance comme je l'ai d'abord pensé,
c'est une diode. Il a été utilisé comme référence pour
l'amplificateur de surveillance TX externe. Je compte
l'utiliser comme capteur de température interne
(-2mV/C).
-
Les bornes ATT1 et ATT2 peuvent être laissées flottantes
ou mises à la terre ou peuvent être utilisées pour le
contrôle de sortie TX (à tester) +5V RX peut être
connecté à +5V RX/TX commun
-
Noter: La mesure initiale et l'identification du
brochage ont été effectuées par Paweł SQ1GQC et Staszek
SP6GWB. La bande passante de la chaîne LO et la plage de
verrouillage des cartes XN/XP PLL LO ont été mesurées
par Andrzej SP8XXN.
-
Adaptateur PCB E/S BOM : vis M2,5x12 (6
pcs) et embase 1,27 mm 20 broches 20021111-00020T4LF
Amphenol (3 pcs)
Thank you to John G8BXH for your feedback and
suggestions









Dessus

Dessous
Les connecteur 2 x 10 pins peuvent se commander
chez Farnell:
https://ch.farnell.com/amphenol-icc-fci/20021111-00020t4lf/stecker-vert-1-27mm-tht-20wege/dp/1865289?gclid=EAIaIQobChMIlZH7zfD39wIVW5BoCR0Eugi4EAAYASAAEgJLzfD_BwE&mckv=s52SQ9A7e_dc|pcrid|504173708084|kword|20021111-00020t4lf|match|p|plid||slid||product||pgrid|117736766566|ptaid|kwd-314629362944|&CMP=KNC-GCH-GEN-SKU-MDC-German-Test-844-Dynamic-Image-Extn
Il est possible qu'une commande groupée de
circuits-imprimés se mette sur pieds. Pour le moment un OM français
étudie la possibilité de les faire fabriquer en France. Si tu
veux en être fais-moi signe par
mail.
Michel Vonlanthen HB9AFO
à suivre... |